一、产品概述

       感智索蓝®互联网+远程智能控制一体机,主要针对山区微型水电站群无人值守应用场景研制,实现互联网+智能化与远程集中值守。设备结合工业自动化控制技术、工业触控技术、智能传感器与物联网+云计算技术,实现恶劣环境下无人化、远程集中式管控作业,是建立现代化智能电网体系中重要的环节。 

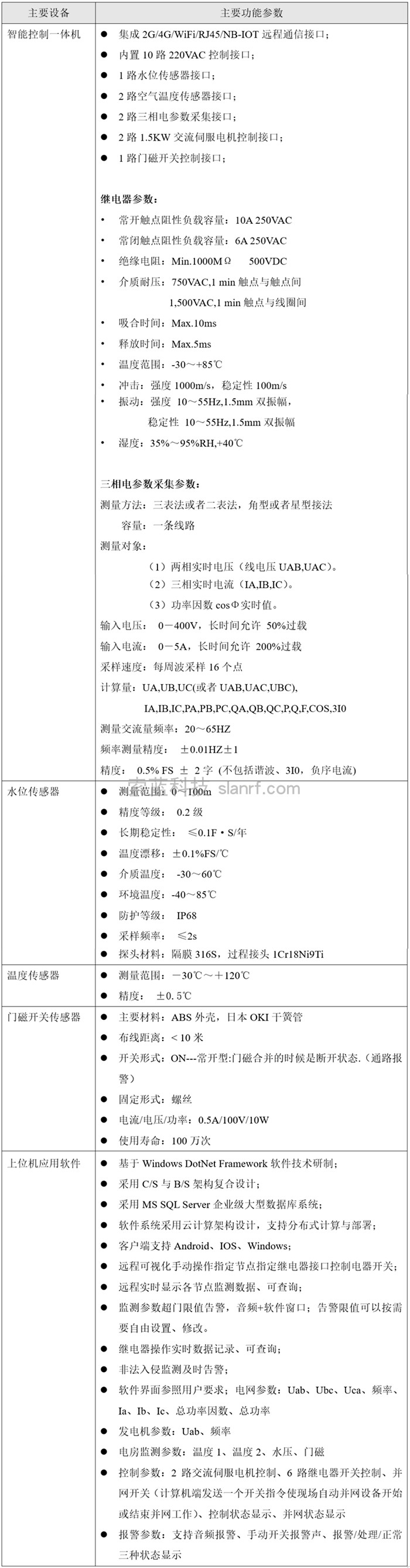
二、产品技术

三、应用现场